PRODUCTS
Sulfamic Descalant
Sulfamic Descalant
(Inhibited Sulfamic Acid)
Sulfamic Descalant is Sulfamic acid blended with acid corrosion inhibitor and other performance additives. It protects metals like mild Steel, Stainless Steel, Brass, and Copper from the corrosion caused by uninhibited Sulfamic acid. It is also known as Inhibited Sulfamic acid. The inhibitor also acts as a penetrant and dispersant thereby giving better cleaning output.
Sulfamic Descalant has Sulfamic Acid-like properties and can be altered according to industrial application. The safety of Sulfamic Acid can be increased by adding corrosion inhibitors and other chemicals to make it a safer descaling agent for equipment.
Sulfamic Descalant is available in the following Grades:
- GP Grade (B 10)
- SR Grade (B 20)
- CL Grade (B 30)
Grade Uses
GP Grade (B10) :
- The GP Grade (B10) is used for removal of scales from water in cooling and heating systems
- e.g., Jackets, Coils. Boilers, Condensers, and Heat exchangers.
SR Grade (B20) :
- This grade is used for scales having high Silica like Caustic evaporator scales in Sugar evaporators and Aluminum industry and in black liquor evaporators in Pulp industry.
CL Grade (B30) :
- This Grade is used for descaling scales with an oily base in coolers, heaters and for cleaning bus bodies and railway carriages.
Method of Use
Scale Testing :
- A strong solution of Sulfamic Descalant is prepared by dissolving a few grams of Sulfamic Descalant in some amount of water and a small quantity of equipment scale to be descaled is placed in it.
- If effervescence is seen, then the Sulfamic Descalant works efficiently and quickly. If there is no bubble formation, the Sulfamic Descalant alone is not sufficient to do the job.
Concentration :
- Sulfamic Descalant in powder form should be dissolved in water before use. The nature and number of scales in the equipment defines the quantity of Sulfamic Descalant required.
- An 8-10% w/w solution of Sulfamic Descalant in water is used. The total quantity of this 8-10% descaling solution will be 10% higher than the filled volume of the equipment to be descaled.
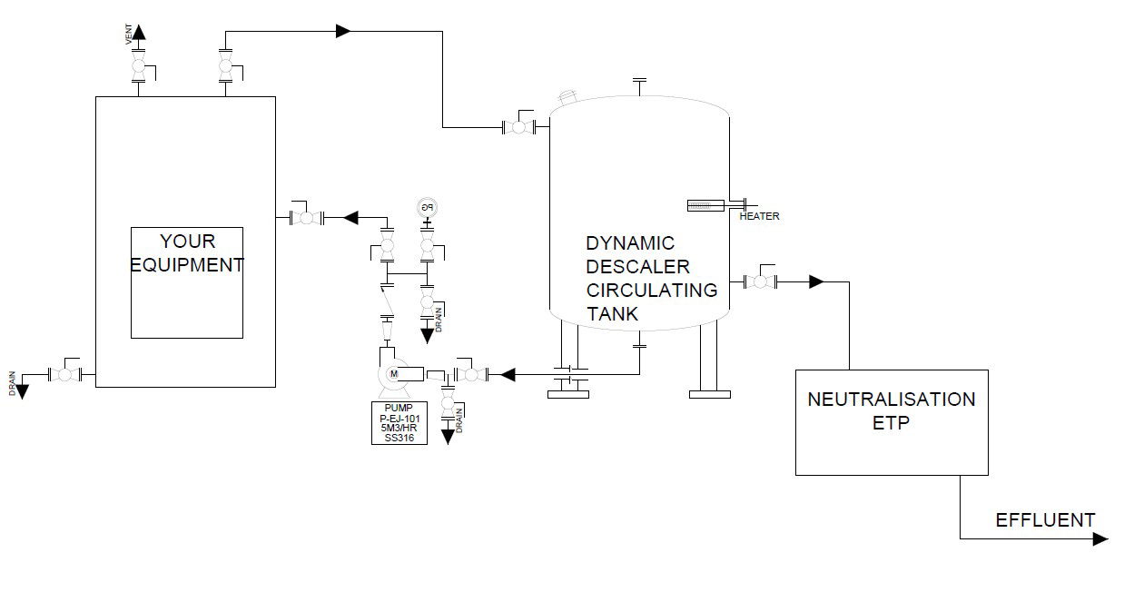
Arrangements for Descaling Operation :
- It is recommended to Circulate the descaling solution. Connect the descaling solution containing tank to the equipment to be descaled with the help of rubber hoses and pipes.
- The equipment to be descaled should be filled with an 8-10% solution and allowed to soak for 5-6 hours. The temperature range for efficient descaling is 50-70°C, nevertheless, a colder solution can be used with a decrease in the rate of descaling.
Materials of Construction :
- M.S. tanks can be used for preparing the Sulfamic Descalant. Other materials that can be used for construction are Polypropylene and Polyethylene.
Checking for completion of descaling :
- The descaling solution sample may be taken from time to time and tested for acidity either by using a pH paper or pH meter.
- After completion of descaling the acid concentration will remain constant.
Flushing and Neutralizing :
- After completion of descaling, unload the equipment and flush it thoroughly with water. Continue the flushing till water becomes neutral.
- To guarantee neutralization, use dilute solution of Sodium Carbonate (5 grams per liter) to flush.
- To prevent corrosion from residual acid, a thorough flushing of water of all pieces of equipment in contact with dilute acid is necessary.
Passivation :
- Passivate the cleaned surface with PASSIRINSE. Circulate 1% solution of the same solution made with treated water.
- This would close all the open Hydrogen pores in the equipment.
Re-use of Descaling Solution :
- If the scaling is small, Sulfamic Descalant will remain unreacted. In this case the same solution may be used for descaling other equipment.
- Sulfamic Descalant solution should not be stored more than 15-20 days.
Suggestion :
- Circulation with Sulfamic Descalant solution may not be sufficient for removal of scales when they are extremely hard, and when they strongly adhere to the metal surface.
- In this case it is recommended to lightly brush with a soft iron brush, this will help remove softened scales quickly.
Sulfamic acid Descaling Process
- Make a solution of 8 to 10% Sulfamic acid and store in the circulating tank. The starting pH of sulfamic acid descaling solution should be <1.3. Up to 10% of the solution may be used at temperatures below 70 Degrees Celsius to remove stubborn deposits.
- Add ROTODINE 130, 1.5 kgs for every 6 kgs of Sulphamic Acid of as corrosion inhibitor to the prepared solution
- Keep circulating the solution till the pH of the circulating solution reaches around 4. After this, efficacy of Sulfamic acid solution is reduced, as and when most of the acid content have reacted with respective alkali carbonates / hardness to form respective salts and exhausted the reacting ability. If targeted cleaning have been achieved, discard the solution.
- However, if desired cleaning have not been achieved, filter the solution, and add more Sulphamic acid and ROTODINE 130.
- Completion of descaling should be determined by either testing acidity or pH periodically. When descaling power is complete, acidity or pH should be constant at pH 4. If the solution shows no acidity or pH rises to 4 or higher, then more Sulfamic acid descalant solution should be added or new solution should be prepared.
- After descaling, equipment should be drained and flushed thoroughly with Water, and any acid effluent should be neutralized with a Sodium Carbonate.
Sulfamic acid Descaling Diagram
Advantages
- It is easy to handle, store and transport.
- It causes no fumes, not hazardous to personnel.
- It helps in rapid softening, dissolving and disintegration of scales.
- Its productivity can be increased by reducing down-time.
- The life of equipment can be prolonged by uniform cleaning of the surface and by protecting metal and the performance is also increased.
